在電力測試行業中,微機繼電保護測試儀是電力工作者經常需要使用到的儀器,由于微機繼電保護測試儀的功能非常強大,因此可以進行的電力試驗也有很多,進行不同的試驗,接線方法也各有不同,本文我就簡單介紹微機繼電保護測試儀的幾種常見的接線方法。
一、線路保護試驗接線方法

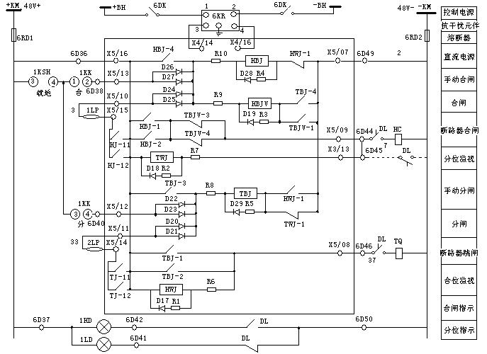
+KM → X5/16 → TBJ-1(TBJ-2)→ X5/08 → TQ線圈 → -KM,從而啟動斷路器跳閘線圈TQ,實現了手動跳閘。
二、差動保護試驗接線方法示

上圖畫出了保護裝置內部的控制回路邏輯結構圖,但很多裝置的接線圖紙中并沒有畫出邏輯結構圖。這給現場試驗時的接線,尤其是尋找開入量的相應端子帶來了一定麻煩。
微機繼電保護測試儀根據被試品和試驗項目的不同,相應的采用的接線方法也不相同,電力工作者在實際的工作中,需要根據實際出發,同時試驗之前需要熟的產品操作說明書,嚴格按照操作說明上的規范來進行接線,這樣就能達到儀器應有的精度。

719388481